GITBOOK KELOMPOK ERP SYSTEM
Modul Sales
UTS
Skenario Modul Sales pada Odoo
First Chapter
Modul Messaging
Introduction
Review 5 Blog
Pembuatan email kelompok
Review Blog PT BMS (Beringin Makmur Sedaya)
Pembuatan Gitbook Kelompok
Google Search
Tutorial pembuatan account Odoo System
Tutorial membuat Telegram dan join grup Odoo-OpenERP Indonesia
Komunitas Odoo Indonesia (KOIN)
Instal Software Odoo
Instal Software Bizagi Modeler
Pengertian Modul Messaging dan fungsi Modul Messaging pada PT. BMS (Beringin Makmur Sedaya)
Business Process Modul Messaging (Bizagi Modeller) dan Penjelasan Business Process Modul Messaging #UTS1A&2A
Odoo Modul Messaging
Gabungan Business Process PT BMS
3 skenario modul messaging pada PT. BMS (Beringin Makmur Sedaya)
Restore database baru ke imtek teknik industri
Pembuatan Team On di Trello
Pembuatan Bussines Process pada Bizagi Modeller
Mengubah currency date dan mata uang di Odoo
Mengubah format Gitbook menjadi PDF
Membuat Bizagi Modeller menjadi PDF
UAS no 1 Membuat Bisnis Proses dan Template Modul Messaging
UAS no 2 Youtube Modul Messaging
UAS no 3 Instal Modul Add On
UAS no 4 Mentranslate dan Menjawab Pertanyaan
UAS no 5 mengisi kuisioner
Modul Setting / Admin
Modul Accounting
Tugas 1
#UPERP9T01E
#UPERP9T02B1
#UPERP9T02B2
#UPERP9T02B3
Tugas 2
#UPERP9T02A
#UPERP9T02C
#UPERP9T02D
#UPERP9T02E
#UPERP9T02F
Tugas UTS
UPERP9T01AUTS
UPERP9T01BUTS
UPERP9T02AUTS
UPERP9T03UTS
UPERP9T04UTS
UPERP9T02BUTS
Tugas 4
#UPERP9T04A
#UPERP9T04F
#UPERP9T04B
#UPERP9T04D
#UPERP9T04E
UAS
UPERP9T01UAS
UPERP9T02UAS
UPERP9T03UAS
UPERP9T04UAS
UPERP9T05UAS
Modul Purchase
Tugas 1
ERP Tugas 1
#UPERP9T01A Tugas 1 - Enterprise Resource Planning - Review Blog 1
#UPERP9T01B Tugas 1 - Enterprise Resource Planning - Review Blog 2
#UPERP9T01C Tugas 1 - Enterprise Resource Planning - Review Blog 3
#UPERP9T01D Tugas 1 - Enterprise Resource Planning - Review Blog 4
#UPERP9T01E Tugas 1 - Enterprise Resource Planning - Review Blog 5
Tugas 2
#UPERP9T02B Tugas 2 - Review Blog Kelompo
#UPERP9T02B Tugas 2 - Review Blog Kelompok 2
#UPERP9T02B Tugas 2 - Review Blog Kelompok 3
#UPERP9TO2D Tugas 2 - Google Search
#UPERP9T02E Tugas 2 - Membuat Odoo
#UPERP9T02F Tugas 2 - Membuat Akun Telegram
#UPERP9T02G Tugas 2 - Cara Menginstall Odoo
#UPERP9T02A - Membuat Email dan Blog Kelompok
#UPERP9T02C Tugas 2 - Membuat Akun GitBook Kelompok
UTS
#UPERP9UTS02A Tugas UTS - description of business process modul purchase
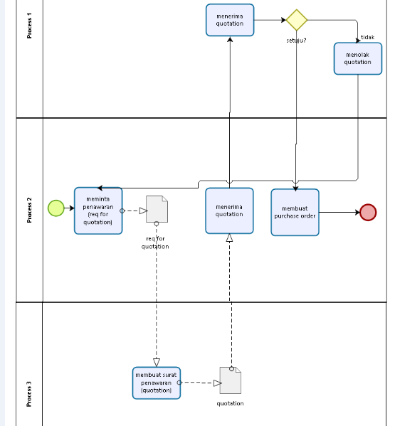
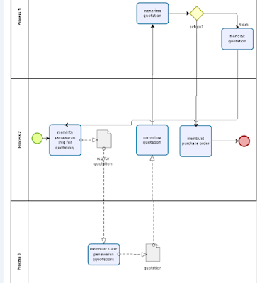
#UPERP9T01A Tugas UTS - Business Process Modul Purchasing
#UPERP9T01B Tugas UTS - Business Process PT Beringin Makmur Sedaya
UPERP9UTS02B- BISNIS PROSES PT.BERINGIN MAKMUR SEDAYA
#UPERP9UTS03-GitBook
#UPERP9UTST04-MODUL PURCHASE
Tugas 3
#UPERP9T03 - PRESENTASI MODUL PURCHASE PT BERINGIN MAKMUR SEDAYA
Tugas 4
#UPERP9T04A -MEMBUAT SKENARIO TENTANG MODUL PURCHASE PT BERINGIN MAKMUR SEDAYA
#UPERP9T04B-MEMINDAHKAN DATABASE DARI CLOUD KE IMTEK
#UPERP9T04C-LANGKAH LANGKAH MEMBUAT BIZAGI MODUL PURCHASE DAN PT BMS
#UPERP9T04D-MENGUBAH CURRENCY DAN DATE PADA ODOO
#UPERP9T04E - GITBOOK SETTINGS PDF KESELURUHAN UNTUK KELOMPOK
UPERP9T04F - MEMBUAT BOARD PADA TRELLO
UAS
#UPERP9UAS01 BISNIS PROSES PRIBADI DAN KELOMPOK
#UPERP9UAS02 Skenario, Gitbook, Video Youtube
#UPERP9UAS03 INSTALL MODUL ADD ONS
#UPERP9UAS04 Menterjemah dan Menjawab
Senin, 10 Juli 2017 #UPERP9UAS05 Memasukan Data Tugas
Powered by
GitBook
#UPERP9T01A Tugas UTS - Business Process Modul Purchasing
Kali Ini Saya Akan Memposting bizagi
results matching "
"
No results matching "
"